
In a previous post about emerging technology and the implications for healthcare design, I focused on how in-home health monitoring and remote communication might impact outpatient care environments, which are some of the fastest growing healthcare building types. Similar wireless technology that would allow a chip to monitor a patient’s vital signs and send them to a caregiver for analysis can be translated to the inpatient environment and cause us to rethink the types of spaces we should include on patient units to support healing.
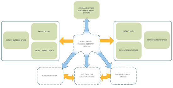
The application of biotelemetry, or the remote monitoring of patient vital signs, is something that is already integrated into our inpatient environments, particularly in coronary care units and for treatment of neurophysiology disorders, such as epilepsy. In its current applications, patients are connected to bulky monitoring devices that send data to in-room recording devices or, at best, to network servers that can be accessed by clinicians elsewhere in the hospital. While these devices are essential to the treatment of patients recovering from cardiac surgery or those being treated with certain medications, they confine patients who would benefit from increased movement and activity to their room.
Ideally, advances in wireless technologies would allow biotelemetry devices to become increasingly smaller and more mobile to combine the necessities of patient monitoring with the advantages of increasing patient mobility within the inpatient environment. Many technology designers and entrepreneurs are thinking about how technologies that are wearable and can transmit data in other environments could have applications in the healthcare environment to meet these needs. Increasing patient mobility has implications for the spaces we design for both patients and the staff who may be providing patient care in an increasingly decentralized inpatient environment.
What does it mean for inpatient care units if patient care can extend beyond the confines of the patient room? What other spaces should be included on inpatient care units that could serve as destinations and alternative care environments for patients who are more mobile through wireless biotelemetry? Could the inpatient care unit extend to other, more public environments of the hospital if patients can be monitored remotely?
Patient and family lounges are already amenities that many hospitals strive to include on their inpatient care units, depending on the acuity of the care provided in that unit. These are places that provide respite for family caregivers when a patient is sleeping or being treated and provide a destination for patients as they are recovering and becoming more mobile. If more patients can become mobile sooner in their recovery process with the help of wireless biotelemetry, are these types of lounges enough to serve patients and families on an inpatient care unit? Should there be multiple types of spaces that meet different patient and family needs? Do more mobile patients have different needs than ones who are confined to their rooms? Would it be beneficial to patients and families to expand the environment of care beyond the confines of the patient room and even the inpatient care unit, perhaps to the whole hospital?
The answer to some of these questions could lie in rethinking how we categorize patients within inpatient care environments and the transformative impact that wireless biotelemetry could have on these spaces. What if we considered low-acuity patients who are simply in a hospital setting for observation, those very patients who could be best served by wireless biotelemetry, as a separate category of inpatients who should not be grouped with higher acuity patients who are less mobile?
Instead of grouping these low-acuity patients in the same environment as patients who may be confined to their beds and require higher levels of care, we could envision an inpatient care environment based solely on observation and wireless biotelemetry monitoring. By thinking about the specific needs of this type of inpatient group and the possibilities afforded by wireless biotelemetry, healthcare designers can envision a completely new type of inpatient care environment. This environment could include amenity spaces that go beyond family and patient lounges to combine therapy and healing spaces with amenities that are more commonly found in hotels or spas. As designers, we can look to spaces that combine socialization, mental and emotional healing with physical healing, such as those that are increasingly found in rehabilitation and long-term care facilities, as models for what could be included in low-acuity observation units. Spaces that combine nature, exterior spaces, home and hotel-like settings, and even more spa-like amenities, could complement the needs of increasingly mobile patients.

In addition to the needs of patients, healthcare designers must also consider the needs of staff and caregivers in reimagining inpatient care spaces. If patients are increasingly allowed and encouraged to leave their rooms during the healing processes, enabled by wireless biotelemetry, how will staff be able to care for increasingly mobile and distributed patients? Currently, patient and caregiver interaction occurs mainly in the patient room. How might our design decisions about the staff spaces in the inpatient care unit change if patient / caregiver interactions occur in many places throughout a unit? Or even throughout the hospital?
Some of these questions are already being answered by technologies that better communicate patient data to staff caregivers no matter where that caregiver is. These communication technologies can send patient data to staff members through mobile devices, and can contact both primary caregivers and the staff member who is physically closest to a patient in the event of an emergency. The ability to have the nearest staff caregiver respond to a patient’s needs when they have the ability to leave their room sooner in recovery is essential for the adoption of wireless biotelemetry in inpatient care settings. These solutions are particularly useful for monitoring from nursing stations or engaging clinicians in patient care no matter where they are in the hospital. They could also improve response times for staff to patients in an emergency situation by contacting the nearest caregiver with vital information.
While communications technology could solve concerns raised by mobile patients who experience an emergency care event, for routine care, the solution to increased patient mobility could be found in how we organize amenities, alternative recovery spaces and staff spaces within a low-acuity inpatient care unit. The combination of wireless biotelemetry and increased staff communications technology could lead to the creation of patient-centered care neighborhoods. Rather than centralizing informal patient care amenities, like lounges, spaces that serve patient recovery could be dispersed throughout a unit, giving patients and families a connection to the space they occupy in the unit and helping staff more easily track newly mobile patients nearby. This suggests a decentralization of patient amenities along with a centralization of core staff spaces.
The decentralization of staff spaces on inpatient units is a trend that is a direct result of attempts to increase patient and staff interactions by locating staff closer to the patient room. While studies have found decentralized nursing unit models increase the amount of time that staff spend directly interacting with patients, they also show that nursing staff report increased feelings of isolation on decentralized units. When increased mobility is introduced for patients through wireless biotelemetry, it would also increase electronic visibility from staff to patients that would allow staff at centralized nurse stations to increase efficiency of care. When patients become more mobile, the benefits of centralized nurse stations actually increase with the ease of mobile patients and families to find staff in one place, and increased support among staff members.

Technology that allows patient information to be easily accessible by the nearest caregiver, or facilitates communication between staff members on an inpatient care unit, could result in increased responsiveness to patient needs regardless of where they are. A new paradigm for patient mobility could open up new definitions of healthcare buildings or patient units that cater specifically to low acuity patients with high levels of mobility. As in all healthcare spaces, there should be considerations made for the creation of environments that still facilitate face-to-face communication among staff and between staff and patients, as it is shown to increase both patient satisfaction and staff satisfaction in inpatient care environments. This is where healthcare designers can ensure that we have a positive impact on the inpatient care unit environment, which has the potential to radically change due to emerging technologies. Shaping environments that support patient healing and connections between people, patients, staff and families, should be the primary goal of healthcare designers. New technologies can open up new ways of allowing healthcare designers to shape inpatient care environments for the better.
Related:
A Challenger to Proton Therapy?
The Future of Flexibility in Healthcare
Cultural Shifts Transforming Healthcare Design: An Introduction
Does Remote Health Monitoring Mean the End of the Exam Room?
Adapting Healthcare Design to Accommodate Future Generations
DMB UNITE: Healthcare Environments
